前沿合作 | 岛津拟靶向代谢组学方法包助力肺腺癌生物标志物发现

导语
中国科学院大连化学物理研究所许国旺、刘心昱团队,通过开发新型代谢组学方法,完成了肺腺癌(LUAD)的早期诊断与代谢机制研究,为理解肺腺癌的早期发生与发展提供了重要依据。本研究采用岛津超高效液相色谱-四极杆飞行时间质谱(LCMS-9030)与三重四极杆质谱(LCMS-8050),结合团队自建的代谢物标准数据库与智能解析方法,精准分析了早期肺腺癌患者血清中的代谢组差异,成功筛选并验证了用于早期诊断的关键生物标志物组合,揭示了肿瘤进展中特定的代谢重编程规律。研究成果以“Biomarker discovery for lung adenocarcinoma diagnosis using liquid chromatography-mass spectrometry-based enhanced pseudotargeted metabolomics”为题,已发表在《Analytical and Bioanalytical Chemistry》杂志上。

研究背景

肺腺癌早期诊断的现状与需求
肺癌是全球范围内发病与死亡率较高的恶性肿瘤之一,其中肺腺癌占所有肺癌病例的40%以上。由于早期症状不明显,多数患者确诊时已进展至晚期,预后较差。目前,低剂量螺旋CT作为主要筛查工具,虽有助于早期发现,但仍存在假阳性率较高、设备依赖性强及辐射暴露等问题,限制了其在大规模人群筛查中的普遍应用。因此,寻找无创、可靠的血液生物标志物,开发适用于早期肺腺癌的检测方法,具有重要的临床意义。
方法建立

增强型拟靶向代谢组学方法的开发
本研究基于LCMS-QTOF和LCMSMS平台,构建了一套覆盖广、定性准、灵敏度高的拟靶向代谢组学方法。该方法融合了非靶向与靶向技术的优势:首先利用超高效液相色谱-四极杆飞行时间质谱(LCMS-9030)进行广泛筛查,以获取全面的代谢物信息;继而借助超高效液相色谱-三重四极杆质谱(LCMS-8050)的高灵敏度与稳定性,对关键代谢物进行精确识别与验证。
通过整合非靶向扫描与标准品验证,共筛选出1750个离子对,涵盖302种代谢物(正离子模式)和135种代谢物(负离子模式),显著提升了检测覆盖范围和定性准确性。
研究发现

从标志物筛选到诊断模型构建

应用上述方法,对329例临床血清样本进行了系统分析。
发现队列 (n=120):用于初步筛选差异代谢物。
内部验证队列 (n=48):用于在同期样本中评估模型性能。
外部验证队列 (n=161):用于在独立批次样本中检验模型的泛化能力。
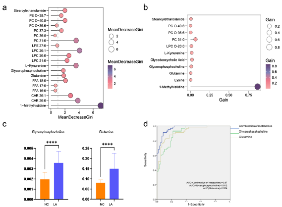
鉴定出113种差异代谢物:通过非参数检验等统计方法,共鉴定出113种在早期肺腺癌患者与健康对照间存在显著差异的代谢物。通路富集分析显示,这些代谢物与精氨酸生物合成、丙氨酸、天冬氨酸和谷氨酸代谢、以及缬氨酸、亮氨酸和异亮氨酸生物合成等通路相关。
筛选关键生物标志物:进一步结合随机森林与XGBoost机器学习算法,从差异代谢物中筛选出包括甘油磷酸胆碱(Glycerophosphocholine)与谷氨酰胺(Glutamine)在内的8个关键代谢物。最终确定由甘油磷酸胆碱和谷氨酰胺构成的组合,其判别效能最为突出。

诊断模型性能:基于上述两种生物标志物构建的诊断模型,在验证阶段显示出以下结果:
在内部验证队列中,模型区分早期肺腺癌与健康对照的AUC值为0.972。
在独立的外部验证队列中,模型AUC值为0.867。

生物学解读

关键代谢物的功能与意义
研究对筛选出的关键生物标志物潜在生物学意义进行了探讨:
甘油磷酸胆碱:其在早期肺腺癌患者血清中的水平显著上升,文献支持这可能与致癌突变驱动肿瘤细胞膜磷脂加速合成有关。
谷氨酰胺:其在患者组中的水平升高,提示肿瘤细胞可能通过增强谷氨酰胺的利用,以支持其生物能量需求和生物合成过程。
这两种代谢物的变化,从不同侧面反映了早期肺腺癌相关的代谢特征。
疾病进展

Ⅰ期与Ⅱ期肺腺癌的代谢差异
研究还对 Ⅰ 期与 Ⅱ 期肺腺癌患者的血清代谢物进行了比较分析,发现包括胆碱与鞘氨醇在内的多种代谢物在 Ⅱ 期患者中水平较高,而3-脱氢茶甾酮与PC 31:0等代谢物水平则较低。这些差异代谢物表明,肺腺癌的疾病进展伴随着持续的代谢状态改变。

结语与展望
本研究成功建立并验证了一种基于液相色谱-质谱的增强型拟靶向代谢组学方法,为肺腺癌的早期发现提供了新颖的技术路径与代谢视角。
成果的取得,得益于中国科学院大连化学物理研究所与岛津公司在仪器平台与方法开发上的协同创新。展望未来,双方将继续深化合作,挖掘该分析方法在更多疾病诊断及生命科学前沿领域的应用潜力,为人类健康事业贡献更多力量。
岛津-大连化学物理研究所 合作成果:拟靶向代谢组学方法包,让广泛覆盖与精准定量一步到位!
注:文中所涉方案及产品仅供科研研究参考,不作为临床诊断依据



