深夜加班的数据,真的解不开吗?Q-TOF医药宝典带你破局!

导读
凌晨两点,药物杂质检测还无法定性?中药成分复杂难以解析?生物药表征卡在“未知峰”?
别让深夜的焦虑变成明天的Deadline!
岛津全新发布《Q-TOF系统应用文集之医药篇》,22篇应用案例剖析+6大领域解决方案,手把手拆解质谱困局。这不是一本“参数说明书”,而是一本“实战生存指南”,用数据告诉你:“那些你以为需要特聘专家才能解决的质谱难题,或许只需要一本手册+一台仪器,就能迎刃而解。”

图1. 文集封面
解决方案:六大领域全覆盖
《岛津Q-TOF系统应用文集之医药篇》直击六大领域核心需求——本应用文集精选22篇应用案例,基于岛津Q-TOF系统LCMS-9030/9050,系统覆盖药物杂质、中药、化妆品/保健品、生物药、药用辅料/药包材以及临床科研这六大医药关键领域,提供从理论到实操的完整解决方案(图2)。

图2. Q-TOF质谱在医药领域应用汇总
在医药领域,Q-TOF质谱能够灵活应对天然产物、药代动力、杂质鉴定及代谢组学等需求。比如针对复杂基质多目标物,✅ 4in1分析系统即全谱二维液相与LCMS-9050联用系统,通过特色串联HILIC与RPLC技术,一次进样可实现从低极性到高极性目标物的分离,并且可节省3/4的样品量和总分析时间;✅生物惰性液相系统解决生物药吸附残留问题;✅二维杂质鉴定系统助力药物杂质分离;✅超临界流体色谱操作便捷、自动化程度高、前处理配置丰富;✅探针电喷雾实现在线原位分析;✅成像质谱显微镜能提供目标组分在空间分布的可视化图像,这些技术共同推动了医药分析的高效与精准。

实战案例拆解
案例1:
药物杂质分析—左卡尼汀中未知杂质鉴定
随着法规标准提升,确保原料药纯净度以保障药品安全性和有效性愈发关键,但传统杂质检测方法已难以满足监管要求。2D-LCMS-QTOF技术为制药行业提供一种高效、精确的杂质检测解决方案。采用岛津二维液相与四极杆-飞行时间质谱联用仪(Trap-free 2DLC+LCMS-9050),可有效解决常规一维分析中使用非挥发缓冲盐无法进质谱的问题,同时一维分析方法不用调整,可保证保留时间分离不受影响。

图3. Trap free 2D-LCMS流路及优势
本案例中原料药左卡尼汀主峰前有2个未知杂质峰,通过设置不同切阀时间,可将2个目标杂质峰切入第二维液相,通过出峰处压力变化,可知2个成分均成功切入第二维液相。使用岛津Labsolutions Insight Explore软件对杂质分子式进行预测分析,结果显示杂质1可能为呋喃酮,杂质2可能为3,4-二羟基丁酸,且MS1和MS2实测分子量同理论分子量误差均小于1 mDa(图4)。

图4. 左:左卡尼汀一维UV色谱图;右:杂质1结构鉴定结果示例
案例2:
中药成分分析—石椒草配方颗粒提取液成分鉴定
采用岛津超高效液相色谱-四极杆-飞行时间质谱联用仪对石椒草配方颗粒提取液成分进行了鉴定,利用Labsolutions Insight Explore软件对中药提取液成分进行分子式预测和结构式解析(图5)。

图5. 石椒草配方颗粒提取液成分鉴定结果示例
案例3:
快速定性筛查—QTOF快筛化妆品中214种风险物质
2021年5月,国家药监局公布了《化妆品禁用植(动)物原料目录》,列出了1388项化妆品禁用组分清单;公布即时实施。这些禁用物质种类繁多,处理耗时。采用岛津Q-TOF质谱结合《化妆品风险物质高分辨质谱数据库》快速筛查了化妆品中214种风险物质,不仅提高了筛查效率和准确率,还大大缩短了整个分析时间,效果优异:
● 214种风险物质同时分析,单次分析时长22min(图6);
● 根据保留时间及精确质量数进行鉴别,并使用二级质谱库及典型二级碎片离子丰度比进行确认;
● 以柔肤水和护肤霜为例,回收率以70~120%为主(图7)。

图6. 214种风险物质提取离子流EIC色谱图(10 ng/mL)

图7. 柔肤水和护肤霜基质加标(10 ng/mL)回收率测定结果
案例4:
大分子生物药—寡核苷酸分子量测定和序列确认
使用岛津超高效液相色谱-四极杆飞行时间质谱进行寡核苷酸分子量测定和序列确认。目标寡核苷酸是长度为21mer、进行了2'-O-methyl修饰的RNA类型的寡核苷酸。使用LabSolutions Insight Explore CSD软件中Respect算法进行多电荷解卷积处理,寡核苷酸各同位素峰分离良好,单同位素质量误差0.16 ppm。寡核苷酸序列确认结果显示目标寡核苷酸序列与设计序列匹配良好。

图8. 左:寡核苷酸一级质谱图;右:寡核苷酸去卷积谱图

图9. 寡核苷酸序列确认结果
案例5:
代谢组学—小鼠动脉粥样硬化的代谢组和脂质组学研究
代谢物极性的广泛分布给全面分析带来了巨大挑战。传统的单一分析方法往往难以覆盖所有极性范围的代谢物,导致信息缺失和分析不准确。为解决这一难题,岛津推出了其创新的全谱二维-高分辨液质联用仪(4in1分析系统,图10):
● 该系统凭借在线稀释(发明专利号ZL201410187543.9)、极性分流(发明专利号ZL202010477040.0)与双重梯度(发明专利号ZL202110407632.X)三大特色授权专利技术,成为代谢组学全组分分析的优选平台;
● 稳定的Q-TOF快速极性切换技术,满足正和负模式同时分析需求;
● 系统内嵌的UHPLC子系统,更便于日常检测工作的顺利进行。

图10. 岛津4in1分析系统
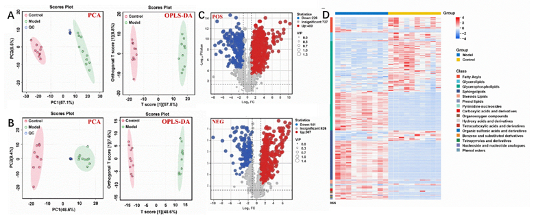
借助全谱二维的4in1分析系统,在动脉粥样硬化小鼠血浆和主动脉组织中分别发现了230和170种代谢物变化,揭示了涉及不饱和脂肪酸生物合成、鞘脂代谢、胆固醇代谢、甘油磷脂代谢和胆碱代谢等动脉粥样硬化相关代谢途径[1](图11)。

图11. 动脉粥样硬化小鼠的非靶代谢组与脂质组分析(血浆)[1]
通过上述经典案例可见,岛津Q-TOF技术凭借LCMS-9050质谱在硬件设计上的创新突破(如UF-Stabilization极性切换、UF-FlightTube精准温控),在医药分析中展现了卓越能力。下图直观展示了这些核心技术如何实现高分辨率、高灵敏度与快速分析的协同优化,为医药研发及复杂样品解析提供了精准可靠的解决方案。

图12. Q-TOF质谱LCMS-9050创新设计
更多应用详情
敬请下载《岛津Q-TOF系统应用文集之医药篇》!

撰稿人:陈梦宣
参考文献
[1] Meng Ding, Luwei Zheng, Xiaolin Hua, Mengxuan Chen, Qisheng Zhong, Taohong Huang, Ping Li, Hua Yang. Simultaneous metabolomics and lipidomics analysis based on 4in1 online analysis system reveal metabolic signatures in atherosclerotic mice. Talanta, Volume 283, 2025, 127109.
本文内容非商业广告,仅供专业人士参考。
如需深入了解更多细节,欢迎联系津博士
sshqll@shimadzu.com.cn




